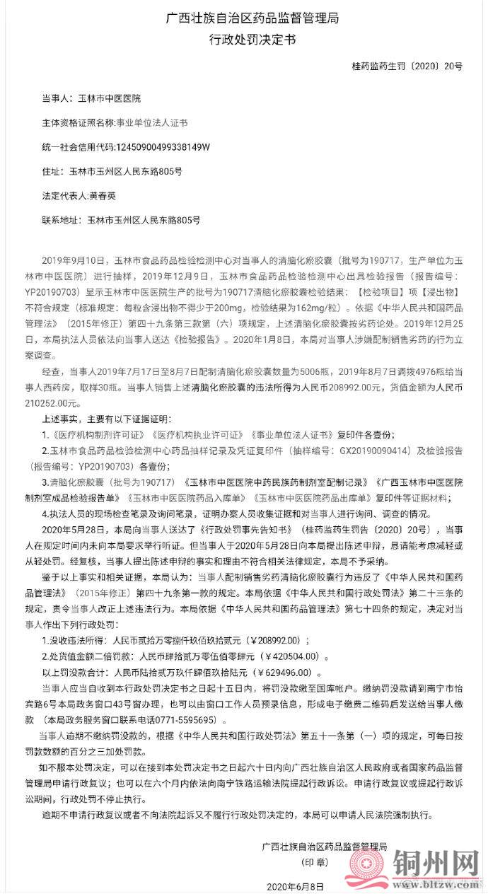
| 网友爆料:6月17日,广西壮族自治区药品监督管理局发布了一则行政处罚决定书:玉林这家医院因生产销售劣药清脑化瘀胶囊,被罚合计629496元。 
 
 
 在该处罚决定书中指出:2019年9月10日,玉林市食品药品检验检测中心对当事人的清脑化瘀胶囊(批号为190717,生产单位为玉林市中医医院)进行抽样,2019年12月9日,玉林市食品药品检验检测中心出具检验报告(报告编号:YP20190703)显示玉林市中医医院生产的批号为190717清脑化瘀胶囊检验结果:【检验项目】项【浸出物】不符合规定(标准规定:每粒含浸出物不得少于200mg,检验结果为162mg/粒)。 
 
 依据《中华人民共和国药品管理法》(2015年修正)第四十九条第三款第(六)项规定,上述清脑化瘀胶囊按劣药论处。2019年12月25日,本局执法人员依法向当事人送达《检验报告》。2020年1月8日,本局对当事人涉嫌配制销售劣药的行为立案调查。 
 
   
 经查,当事人配制销售劣药清脑化瘀胶囊行为违反了《中华人民共和国药品管理法》(2015年修正)第四十九条第一款的规定。本局依据《中华人民共和国行政处罚法》第二十三条的规定,责令当事人改正上述违法行为。本局依据《中华人民共和国药品管理法》第七十四条的规定,决定对当事人作出行政处罚,罚款合计629496元。 
 “药品质量安全责任重于泰山”,监管部门将严厉打击制作、销售假冒伪劣药品的行为!
 
 内容来源:广西壮族自治区药品监督管理局 
 |