找回密码
 注册

QQ登录

只需一步,快速开始

微信登录

微信扫码,快速开始

查看: 50523|回复: 0

[今日爆料] 29日晚上到30日白天,全市局部暴雨到大暴雨,并伴有雷暴和短时大风...

[复制链接]
发表于 2022-3-29 11:46 | 显示全部楼层 |阅读模式 IP:美国
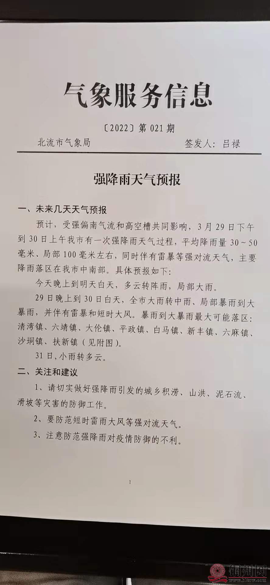
气象服务信息
〔2022〕第021期
北流市气象局        签发人:吕禄       
强降雨天气预报
一、未来几天天气预报
预计,受强偏南气流和高空槽共同影响,3月29日下午到30日上午我市有一次强降雨天气过程,平均降雨量30~50毫米、局部100毫米左右,同时伴有雷暴等强对流天气,主要降雨落区在我市中南部。具体预报如下:
今天晚上到明天白天,多云转阵雨,局部大雨。
29日晚上到30日白天,全市大雨转中雨、局部暴雨到大暴雨,并伴有雷暴和短时大风。暴雨到大暴雨最大可能落区:清湾镇、六靖镇、大伦镇、平政镇、白马镇、新丰镇、六麻镇、沙垌镇、扶新镇(见附图)。
31日,小雨转多云。
二、关注和建议
1、请切实做好强降雨引发的城乡积涝、山洪、泥石流、滑坡等灾害的防御工作。
2、要防范短时雷雨大风等强对流天气。
3、注意防范强降雨对疫情防御的不利。
QQ图片20220329114541.jpg
QQ图片20220329114544.jpg
您需要登录后才可以回帖 登录 | 注册

本版积分规则

快速回复 返回顶部 返回列表